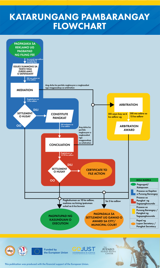
The Katarungang Pambarangay Project is one of AHRC’s access to justice projects under the Governance in Justice Programme II (GOJUST II) of the European Union. In partnership with DILG’s National Barangay Operations Office, the KP project aims to implement a child-friendly, gender and LGBTQIA+ responsive, and indigenous peoples-relevant Katarungang Pambarangay (KP) through the enhancement of the KP Training Manual and capacity-building activities of Lupon and barangay officials.





